Module 4 - DUTO-proces Registreren

Het DUTO-proces registreren omvat de activiteiten die nodig zijn voor het vastleggen van overheidsinformatie in een informatiesysteem zodra deze is ontvangen, ontstaan of gewijzigd.

Procesbeschrijving

Het DUTO-proces registreren gaat vooraf aan alle overige DUTO-processen. Informatie-objecten moeten geregistreerd zijn om bewaard, vernietigd, gemigreerd of ter beschikking gesteld te worden. Het DUTO-proces registreren bepaalt waar overheids-informatie zich bevindt. Dat is van belang voor de inrichting van alle andere DUTO-processen.

Een goede inrichting (zowel organisatorisch als functioneel) van het proces registreren legt de basis voor de juiste uitvoering van overige DUTO-processen. En zorgt voor maatregelen die overheidsinformatie vindbaar, beschikbaar, leesbaar, interpreteerbaar, betrouwbaar, en toekomstbestendig maken. Ook bedrijfsprocessen kunnen hierdoor efficiënter en transparanter worden, en daarmee de meerwaarde voor de samenleving vergroten.

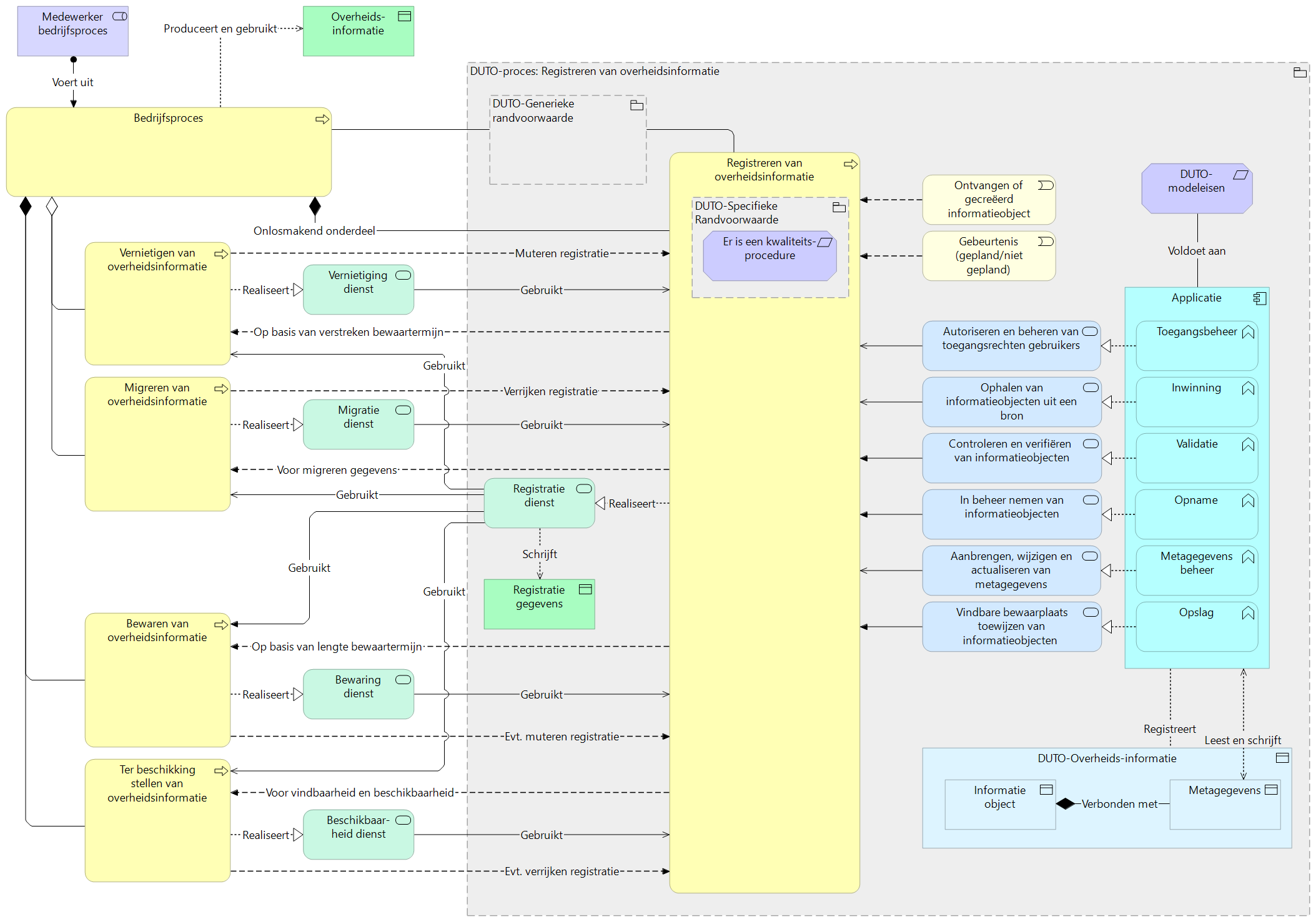
De inrichting van het DUTO-proces registreren en de samenhang van dit proces met andere DUTO-processen wordt visueel weergegeven in de onderstaande plaat.

Deze afbeelding is een visualisatie van de onderlinge relaties tussen de verschillende DUTO-processen en het DUTO-proces registreren. 

  • De rechterkant van de plaat toont dat één of meer applicaties voldoen aan de DUTO-modeleisen. Deze applicatie(s) lezen en schrijven overheidsinformatie om het te kunnen registreren. Deze informatie bestaat uit informatieobjecten en de daaraan verbonden metagegevens. 
  • Binnen de applicatie zijn functies (toegangsbeheer, inwinning, validatie, opname, metagegevensbeheer en opslag) ingericht ter ondersteuning van het DUTO-proces registreren. De invulling van de functies staat in het generieke deel. 
  • Om duurzaam toegankelijk te registreren voldoet de organisatie aan generieke randvoorwaardes en de specifieke randvoorwaarde “er is een kwaliteitsprocedure”. 
  • Het DUTO-proces registreren houdt verband met de DUTO-processen Bewaren, Vernietigen, Migreren en Ter beschikking stellen. In module 3 werkt de plaat ‘DUTO-processen in hun onderlinge samenhang’ deze relaties verder uit. 
  • De trigger is het creëren of ontvangen van informatieobjecten of een gebeurtenis die daartoe leidt.

Voor de architectuurplaten is een legenda gemaakt. De platen zijn ook in .xml-formaat of als .png te downloaden.