Preservation Watch bij het Nationaal Archief

anticiperen op digitalisering
Longread 2
2 augustus 2018

In 2018 implementeert het Nationaal Archief Preservation Watch. Maar wat houdt deze Preservation Watch precies in? En wat is het nut en de noodzaak ervan? Lees er meer over in deze longread zomerspecial van het Nationaal Archief.

Het Nationaal Archief is al twee eeuwen het geheugen van Nederland. Bij ons vind je antwoorden op vragen of jouw leven, onze geschiedenis en onze samenleving. We beheren kilometers papieren archief en ook steeds meer petabytes aan digitaal archief. Het beheren van digitaal archiefmateriaal zodat dit ook voor toekomstige onderzoekers beschikbaar blijft, noemen we preservering[1] of preservation[2].

[1] De volledige definitie die het Nationaal Archief hanteert luidt: “Het op zodanige wijze vastleggen, bewaren, beheren en beschikbaar stellen van digitale informatieobjecten, dat deze ook na verloop van tijd raadpleegbaar, toegankelijk en authentiek zijn.”

[2] Preservation is een internationaal vakgebied waarbij het Engels de standaardtaal is. Om aansluiting bij het PLANETS-model en de internationale preservation community te houden zijn de in dit artikel gebruikte terminologie en schema’s deels Engelstalig.

Uitdagingen

Net als papier (aantasting door schimmels of klimaat, inktvraat, etc.) kent ook digitaal archief zo zijn kwetsbaarheden. Bijvoorbeeld de veroudering van hard- en software waardoor we bestanden niet meer kunnen raadplegen. Of de explosieve toename van data, dat waardering en selectie en het toegankelijk maken van archiefmateriaal lastig maken. De razendsnelle digitalisering van de samenleving brengt veranderingen teweeg, wat ons voor nieuwe uitdagingen stelt. Om grip op alle veranderingen te houden heeft het Nationaal Archief een preservation policy vastgesteld. De preservation policy beschrijft het beleid rond duurzame toegankelijkheid van digitale informatieobjecten. In deze policy staat onder meer dat het Nationaal Archief een Preservation Watch instelt. Dit is een voorziening waarin het beheer en de toegankelijkheid van ons digitaal archief centraal staan. Met de Preservation Watch monitoren we de ontwikkelingen van toegepaste technologieën en processen in onze organisatie en daarbuiten. Ook volgen we wensen en eisen van onze gebruikersgroepen (Designated Communities). Tot slot stelt de Preservation Watch ons in staat om signaleringen, ofwel ‘preservationtriggers’, in te bouwen in onze organisatie. Op die manier brengen we risico’s én verbeterpunten in een zo vroeg mogelijk stadium in kaart. En kunnen we daarop anticiperen.

Hoe werkt de Preservation Watch?

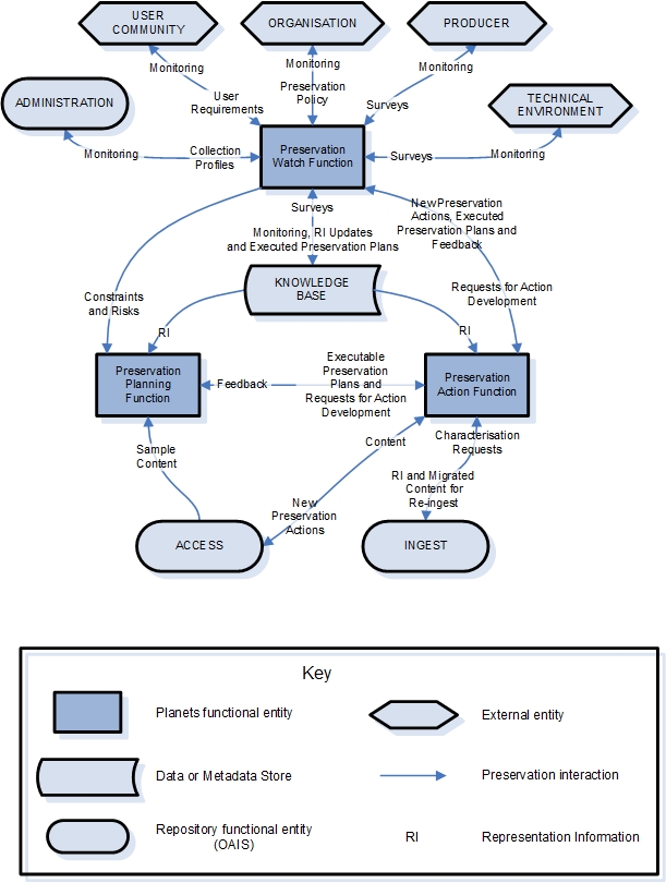
De Preservation-Watch werkt volgens het Planets functioneel model. In dit model staan vijf spelers centraal:

  • Administration: het digitale depot waarin we onze collecties beheren (collectiebeheer)
  • User Community: de kennis en wensen van onze gebruikers
  • Organisation: doelen en middelen van het Nationaal Archief
  • Producer: de archiefvormers ofwel producenten van archief, zoals overheidsorganisaties en particulieren
  • Technical Environment: technische omgeving van Organisation, User Community en/of Producer

We monitoren (Toekomstige) risico’s en geven ze door aan Preservation Planning. Preservation Planning analyseert de risico’s en stelt een actieplan op (Preservation Action). Op deze manier houden we de digitale informatieobjecten in onze collecties toegankelijk. Zie figuur 1: Planets functioneel model.

Planets-Preservation_Watch-functional_model

Implementatie van de Preservation Watch

Een aantal taken van de Preservation Watch behoren bij het Nationaal Archief al tot de dagelijkse praktijk. Zo houden we bijvoorbeeld de technische ontwikkelingen om ons heen en in eigen huis in de gaten. Momenteel implementeren we de Preservation Watch bij alle afdelingen van de organisatie. De kern van deze Watch bestaat uit het gestructureerd monitoren van onze interne organisatie en externe omgevingen. Microsoft valt bijvoorbeeld onder de externe omgeving. Wanneer zij een nieuwe versie van Office uitbrengen, heeft dit mogelijk gevolgen voor de preservering van digitale informatieobjecten.

Opname in OAIS

Preservation Watch is gebaseerd op een functioneel model ontwikkeld in het PLANETS-project. Het Nationaal Archief was partner in dit project. Het model beschrijft preservation best practices en heeft vanwege de uitgebreide monitoringsactiviteiten een bredere kijk dan de Preservation Planning functie van het OAIS-referentiemodel (ISO 14721:2012). De OAIS-standaard wordt iedere vijf jaar herzien. Gedurende de laatste review in 2016 is voorgesteld om het bredere PLANETS-concept in de volgende revisie van de OAIS-standaard op te nemen. In maart 2018 is dit voorstel geaccepteerd: de Preservation Watch-functie wordt onderdeel van de herziende versie van OAIS.

Naast deze werkzaamheden komen er in de nabije toekomst een aantal functies bij. Hierdoor bestrijken we straks de complete levenscyclus van informatieobjecten. Van creatie tot en met toegang. Die nieuwe functies zijn: Creation, (Pre)Ingest, Data Management, Archival Storage en Access. We leggen kort uit wat deze functies inhouden.

Creation: advies over inrichten archieven

Recordmanagers en preservationadviseurs adviseren overheidsorganisaties proactief, ‘vooraan in de keten’ over bijvoorbeeld duurzame toegankelijkheid, het gebruik van voorkeursformaten en  kwaliteitscontrole. Denk aan systeemkeuzes, systeeminrichting, (bestands)formaten en (archief)wet- en regelgeving, Een goed voorbeeld van deze aanpak is het uitvoeren van DUTO-scans. Maar ook het beheer van TMLO past bij deze adviesrol.

(Pre)Ingest: Aansluiten op het e-Depot

Ministeries en andere overheidsorganisaties brengen met groeiende regelmaat hun digitale archieven over naar het e-Depot van het Nationaal Archief. De afgelopen jaren is dit proces steeds verder gestandaardiseerd. Deze aansluittrajecten worden voorafgegaan door een impactanalyse. We bekijken dan met de ‘Producer’ of de over te brengen archieven voldoen aan bepaalde criteria, zoals een bepaald bestandsformat. Zie voor meer informatie over impactanalyses dit artikel over het aansluittraject van de IND. De analyse levert belangrijke informatie op over de staat van het digitale archief. Na eventuele aanpassingen en herstelacties nemen we het archief op in het e-Depot (ingest).

Data Management: beheer van metadata

Data Management is het beheren van de metadata van de collectie en de bijbehorende beheeradministratie. Bij het Nationaal Archief beheert de afdeling Collectie de metadata in het e-Depot en het Collectie Beheer Systeem (CBS). Ieder kwartaal bespreken preservationspecialisten en collectiebeheerders opvallende constateringen die tijdens het Data Management naar voren komen.

Archival Storage: architectuur

Het Nationaal Archief werkt met het Model Architectuur Rijksarchiefinstellingen (MARA). Het MARA biedt de gedeelde visie van het Nationaal Archief en de RHC's op digitale archivering. Veranderingen in de architectuur zijn van invloed op de gehele werking van het Nationaal Archief als archiefinstelling. Ieder halfjaar sluiten preservationspecialisten aan bij het architectuuroverleg van het Nationaal Archief. Zo monitoren we ontwikkelingen in de architectuur van het e-Depot. Omdat Technisch Beheer aan dit overleg deelneemt, monitoren we ook meteen onze eigen technische infrastructuur. Eventuele wijzigingen in die bredere architectuur worden ook tijdens dit overleg besproken.

Access: beschikbaarstelling

De Preservation Watch haalt daarnaast feedback op van gebruikers van het e-Depot via de User Community. Hierdoor weten we hoe gebruikers informatie willen ontvangen. Preservationspecialisten adviseren gevraagd en ongevraagd over het toegankelijk maken van digitale informatieobjecten. Dit gebeurt bijvoorbeeld tijdens het architectuuroverleg. En tijdens gesprekken over de ontwikkeling van onze nieuwe website en het collectiebeheersysteem. Zo zorgen we er ook voor dat informatie(objecten) en hun metagegevens (Representation Information) kwaliteitsvol aangeboden kunnen worden.

Zodra we een informatieobject, zoals een foto uit de fotocollectie, online beschikbaar stellen, maken we er een persistent identifier (PID) voor aan. PID's verhogen de duurzame toegankelijkheid van informatieobjecten. Een PID is een unieke identificatiecode van een digitaal object, die op een afgesproken plaats wordt geregistreerd. Een PID blijft gegarandeerd werken, ook al verandert het webadres van een organisatie. Meer informatie over PID's.

Preservation Watch in de praktijk

Zoals gezegd is de kern van de Preservation-Watch-functie het gestructureerd monitoren van onze interne en externe omgevingen, waaronder de content die in het e-Depot wordt beheerd. De afdeling Collectie monitort de status van het digitaal archief in het e-Depot. De afdeling Dienstverlening monitort de behoeften van onze gebruikers. En relatiemanagement monitort de ontwikkelingen bij de departementen die na verloop van tijd hun archieven aan het Nationaal Archief dienen over te dragen. Op deze wijze kunnen we signaleren op welke ontwikkelingen we actie moeten ondernemen. Als bijvoorbeeld al onze gebruikers in de toekomst alleen nog maar gebruik maken van tablets om onze website te raadplegen, zullen we daar iets mee moeten. Of als bij overheidsorganisaties het gebruik van social media toeneemt en social media als archiefwaardig wordt gezien, zullen we daar naar moeten handelen. Het resultaat van al deze monitoringsactiviteiten analyseren we daarom regelmatig op risico’s en mogelijkheden tot verbetering. Op deze manier kunnen we op tijd ingrijpen als de duurzame toegankelijkheid van informatieobjecten in het geding dreigt te raken.

Teams Planning en Action

Preservation Watch geeft significante of aanstaande risico’s door aan Preservation Planning voor nadere analyse. Preservation Planning weegt de verschillende beschikbare preserveringsopties en probeert deze uit op testdata. Een voorbeeld is de conversie van een (verouderd) bestandsformaat – denk aan ooit veelgebruikte Wordperfect- of Wordstarbestanden – dat niet meer door de softwareleverancier wordt ondersteund, naar een ander (nieuwer, opener) formaat. Op basis van de testresultaten kiest Preservation Planning de meest geschikte oplossing. En stelt vervolgens een plan op voor de implementatie ervan. Preservation Action voert het plan uit.

Het Nationaal Archief heeft een just-in-timebeleid; alleen bij kritieke risico’s voeren we preservationacties uit. Tot op heden hebben die zich nog niet voorgedaan. Ter voorbereiding hebben we wel alvast scenario’s opgesteld en sjablonen gemaakt voor preservation-actionplannen. Regelmatig voeren we ook testconversies uit op testdata in het e-Depot.

Preservation Action voert zo nodig acties uit op de digitale archieven in het e-Depot. En rapporteert hierover aan Preservation Watch. Bijvoorbeeld over bestandsformaatconversie. Preservation Action selecteert hiervoor de juiste tools. De conversies worden vervolgens automatisch uitgevoerd in het e-Depot.

Zelf meedoen?

Zelf mee discussiëren over Preservation en Preservation Watch kan op het Kennisnetwerk Informatie en Archief (KIA), (https://kia.pleio.nl/). KIA is de ontmoetingsplaats voor vakgenoten en geïnteresseerden in de wereld van informatie, archief en erfgoed. Op de interactieve kennisplatforms komt ook het thema Preservation aan bod. Het Kennisplatform Preservation (https://kia.pleio.nl/groups/view/41371832/kennisplatform-preservation) is bedoeld voor het samen ontwikkelen en uitwisselen van kennis. Hoe zorgen we dat iedereen overheidsinformatie in de toekomst kan inzien en begrijpen? Dit is een onderwerp dat onze hele sector aangaat. Dus doe mee!

De toekomst: Preservation Watch op landelijk niveau

Uiteindelijk voorzien we een Preservation Watch op landelijk niveau, onder de paraplu van het Netwerk Digitaal Erfgoed (NDE). Binnen het NDE kunnen erfgoedinstellingen winst behalen in effectiviteit door voorzieningen te delen en op te schalen. Binnen de laag ‘Houdbaar’ van het NDE werken partners samen aan een gezamenlijk netwerk van preservationdiensten. Het nationale beleid is er op gericht om zoveel mogelijk erfgoedinstellingen op dit netwerk aan te sluiten. Het Nationaal Archief gaat zijn ervaringen met het implementeren van Preservation Watch delen met andere organisaties in Nederland. Het beschikken over een gezamenlijke kennisbank is een basisvoorwaarde bij de evolutie naar een nationaal preservation netwerk.

Kortom…

Met Preservation Watch hebben we een modelmatig, procesmatig en op internationale standaarden en best practices gebaseerd plan gemaakt voor duurzame toegankelijkheid van digitale informatie. Het gestructureerd monitoren van de eigen en externe omgeving staat hierin centraal. Hierdoor kan het Nationaal Archief tijdig ingrijpen als de duurzame toegankelijkheid van informatieobjecten bedreigd wordt. De implementatie van Preservation Watch wordt regulier geëvalueerd en waar nodig bijgewerkt. Op deze manier wordt Preservation Watch ingebed in de reguliere werkprocessen van de verschillende afdelingen van het Nationaal Archief. En wordt het onderdeel van ons dagelijkse werk.

Auteurs

Pepijn Lucker, Remco van Veenendaal, Vincent Hoolt - Nationaal Archief, Barbara Sierman – Koninklijke Bibliotheek, Marcel Ras - Netwerk Digitaal Erfgoed