Een aanleverende organisatie, zoals een archiefvormer, levert informatieobjecten uit een bronsysteem aan een doelsysteem, zoals een e-depot bij een archiefinstelling. Bij de aanlevering wordt altijd een Submission Information Package (SIP) aangeleverd. Er zijn twee processen van aanleveren: deels of volledig geautomatiseerd.
De aanlevering van informatieobjecten moet voldoen aan de Baseline informatiebeveiliging Overheidsinformatie (BIO).
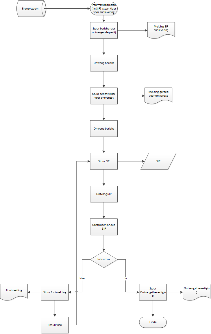
De aanlevering van het bronsysteem naar het doelsysteem begint bij het bronsysteem:
1. Sip klaar voor verzending: Het bronsysteem genereert een SIP bestand en zet het klaar voorverzending
2. Stuur bericht: Een medewerker van de aanleverende partij stuurt een bericht naar de ontvangende partij ( i.e. archiefinstelling).
3. Bevestig klaar voor ontvangst: Een medewerker van de ontvangende partij bevestigt klaar voor ontvangst.
4. Stuur SIP: Het bronsysteem stuurt de SIP naar het doelsysteem.
5. Controleer SIP: Het doelsysteem controleert de fysieke integriteit van de SIP, pakt de SIP uit en controleert de aanlevering waaronder controle op de fysieke integriteit van de bestanden.
6. Stuur ontvangstbevestiging: Een medewerker van de ontvangende partij stuurt een bericht naar de aanleverende partij (archiefvormer) om de verwerking te bevestigen.
7. Stuur foutmelding: Bij een foutmelding wordt de hele SIP teruggestuurd
De aanlevering van het bronsysteem naar het doelsysteem begint bij het bronsysteem:
1. SIP klaar voor verzending: Het bronsysteem genereert een SIP bestand en zet het klaar voor verzending.
2. Stuur SIP: Het bronsysteem stuurt de SIP -naar het doelsysteem.
3. Controleer inhoud: Het doelsysteem controleert de fysieke integriteit van de SIP, pakt de SIP uit en controleert de aanlevering waaronder controle op de fysieke integriteit van de bestanden.
4. Stuur ontvangstbevestiging: Het doelsysteem stuurt een bericht naar het bronsysteem om de verwerking te bevestigen.
5. Stuur foutmelding: Bij een foutmelding wordt de hele SIP teruggestuurd.

